Forhold ved virksomheten
Denne tilgangspakken er relevant for alle virksomheter
Tilbake til hovedoversikt
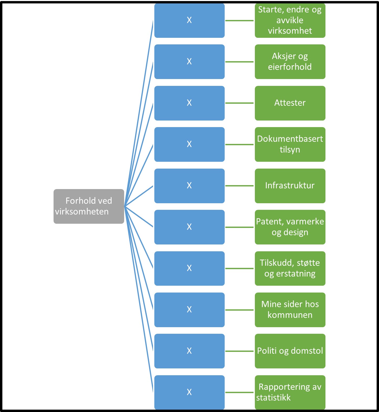
- Forhold ved virksomheten: Denne fullmakten gir tilgang til alle tjenester som er relatert til å etablere og drive en virksomhet. Ved regelverksendringer eller innføring av nye digitale tjenester kan det bli endringer i tilganger som fullmakten gir.
- Starte, drive, endre og avvikle virksomhet: Denne fullmakten gir tilgang til alle tjenester knyttet til å starte, endre og avvikle en virksomhet. Ved regelverksendringer eller innføring av nye digitale tjenester kan det bli endringer i tilganger som fullmakten gir.
- Aksjer og eierforhold: Denne fullmakten gir tilgang til alle tjenester knyttet til aksjer og eierforhold. Ved regelverksendringer eller innføring av nye digitale tjenester kan det bli endringer i tilganger som fullmakten gir.
- Attester: Denne fullmakten gir tilgang til alle tjenester knyttet til attestering av virksomhet. Ved regelverksendringer eller innføring av nye digitale tjenester kan det bli endringer i tilganger som fullmakten gir.
- Dokumentbasert tilsyn: Denne fullmakten gir tilgang til alle tjenester knyttet til dokumentbaserte tilsyn. Ved regelverksendringer eller innføring av nye digitale tjenester kan det bli endringer i tilganger som fullmakten gir.
- Infrastruktur: Denne fullmakten gir tilgang til alle tjenester knyttet til virksomhetens infrastruktur. Ved regelverksendringer eller innføring av nye digitale tjenester kan det bli endringer i tilganger som fullmakten gir.
- Patent, varmerke og design: Denne fullmakten gir tilgang til alle tjenester knyttet til patent, varemerke og design. Ved regelverksendringer eller innføring av nye digitale tjenester kan det bli endringer i tilganger som fullmakten gir.
- Tilskudd, støtte og erstatning: Denne fullmakten gir tilgang til alle tjenester knyttet til å søke tilskudd, støtte og erstatning. Ved regelverksendringer eller innføring av nye digitale tjenester kan det bli endringer i tilganger som fullmakten gir.
- Mine sider hos kommunen: Denne fullmakten gir generell tilgang til tjenester av typen “mine side” tjenester hos kommuner. Ved regelverksendringer eller innføring av nye digitale tjenester kan det bli endringer i tilganger som fullmakten gir.
- Politi og domstol: Denne fullmakten gir tilgang til alle tjenester knyttet til virksomhetens dialog om juridiske forhold med politi og jusitsmyndigheter. Ved regelverksendringer eller innføring av nye digitale tjenester kan det bli endringer i tilganger som fullmakten gir.
- Rapportering av statistikk: Denne fullmakten gir tilgang til alle pålagte rapportering av statistikk. Ved regelverksendringer eller innføring av nye digitale tjenester kan det bli endringer i tilganger som fullmakten gir.
Egenskaper ved tilgangspakkene
| Navn tillgangspakke | Kan delegeres til ansatte? | Kan knytte tjenester til? | ER rolle som får fullmakten |
|---|---|---|---|
| Forhold ved virksomheten | ja | nei | |
| Starte, endre og avvikle virksomhet | ja | ja | DAGL, LEDE, INNH, DTPR, DTSO, KOMP, BEST, REPR, BOBE |
| Aksjer og eierforhold: | ja | ja | DAGL, LEDE, INNH, DTPR, DTSO, KOMP, BEST, REPR, BOBE |
| Attester | ja | ja | DAGL, LEDE, INNH, DTPR, DTSO, KOMP, BEST, REPR, BOBE |
| Dokumentbasert tilsyn | ja | ja | DAGL, LEDE, INNH, DTPR, DTSO, KOMP, BEST, REPR, BOBE |
| Infrastruktur | ja | ja | DAGL, LEDE, INNH, DTPR, DTSO, KOMP, BEST, REPR, BOBE |
| Patent, varmerke og design | ja | ja | DAGL, LEDE, INNH, DTPR, DTSO, KOMP, BEST, REPR, BOBE |
| Tilskudd, støtte og erstatning | ja | ja | DAGL, LEDE, INNH, DTPR, DTSO, KOMP, BEST, REPR, BOBE |
| Mine sider hos kommunen | ja | ja | DAGL, LEDE, INNH, DTPR, DTSO, KOMP, BEST, REPR, BOBE |
| Politi og domstol | ja | ja | DAGL, LEDE, INNH, DTPR, DTSO, KOMP, BEST, REPR, BOBE |
| Rapportering av statistikk | ja | ja | DAGL, LEDE, INNH, DTPR, DTSO, KOMP, BEST, REPR, BOBE |
Det er fortsatt uavklart hvilke fullmakter det vil være natulig å gi personer med rollen Forretningsførerer innenfor fullmaktsområdet “Forhold ved virksomheten”
Tilbake til hovedoversikt
