Oppvekst og utdanning
Denne tilgangspakken er relevant for alle tjenester rettet mot virksomheter med aktivitet innen oppvekst, skole og høyere utdanning
Tilbake til hovedoversikt
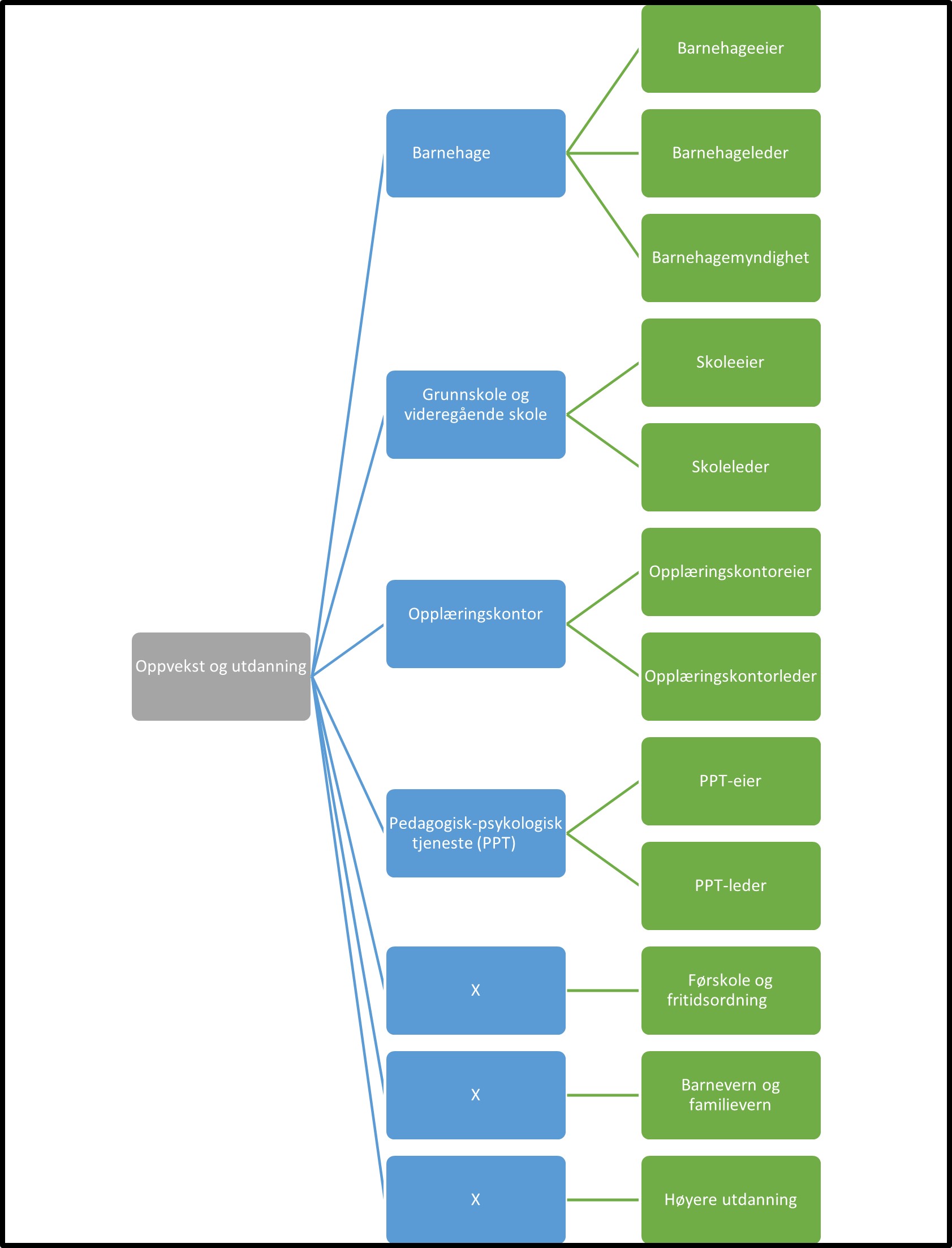
- Oppvekst og utdanning: Denne fullmakten gir tilgang til alle tjenester som omhandler barnehage, skole og høyere utdanning. Ved regelverksendringer eller innføring av nye digitale tjenester kan det bli endringer i tilganger som fullmakten gir.
- Barnehage: Denne fullmakten gir tilgang til alle tjenester knyttet til tilbud og drift av barnehage. Ved regelverksendringer eller innføring av nye digitale tjenester kan det bli endringer i tilganger som fullmakten gir.
- Barnehageeier: Denne fullmakten gir tilgang til alle tjenester innen drift av barnehage som barnehageeier er ansvarlig for. Ved regelverksendringer eller innføring av nye digitale tjenester kan det bli endringer i tilganger som fullmakten gir.
- Barnehageleder: Denne fullmakten gir tilgang til alle tjenester innen drift av barnehage som barnehageleder er ansvarlig for. Ved regelverksendringer eller innføring av nye digitale tjenester kan det bli endringer i tilganger som fullmakten gir.
- Barnehagemyndighet: Denne fullmakten gir tilgang til alle tjenester innen drift av barnehage som barnehagemyndighet er ansvarlig for. Ved regelverksendringer eller innføring av nye digitale tjenester kan det bli endringer i tilganger som fullmakten gir.
- Grunnskole og videregående skole: Denne fullmakten gir tilgang til alle tjenester knyttet til tilbud og drift av skole. Ved regelverksendringer eller innføring av nye digitale tjenester kan det bli endringer i tilganger som fullmakten gir.
- Skoleeier: Denne fullmakten gir tilgang til alle tjenester innen drift av skole som skoleeier er ansvarlig for. Ved regelverksendringer eller innføring av nye digitale tjenester kan det bli endringer i tilganger som fullmakten gir.
- Skoleleder: Denne fullmakten gir tilgang til alle tjenester innen drift av skole som skoleleder er ansvarlig for. Ved regelverksendringer eller innføring av nye digitale tjenester kan det bli endringer i tilganger som fullmakten gir.
- Opplæringskontor: Denne fullmakten gir tilgang til alle tjenester knyttet til opplæringskontor. Ved regelverksendringer eller innføring av nye digitale tjenester kan det bli endringer i tilganger som fullmakten gir.
- Opplæringskontoreier: Denne fullmakten gir tilgang til alle tjenester innen drift av opplæringskontor som opplæringskontoreier er ansvarlig for. Ved regelverksendringer eller innføring av nye digitale tjenester kan det bli endringer i tilganger som fullmakten gir.
- Opplæringskontorleder: Denne fullmakten gir tilgang til alle tjenester innen drift av opplæringskontor som opplæringskontorleder er ansvarlig for. Ved regelverksendringer eller innføring av nye digitale tjenester kan det bli endringer i tilganger som fullmakten gir.
- Pedagogisk-psykologisk tjeneste (PPT): Denne fullmakten gir tilgang til alle tjenester knyttet til pedagogisk-psykologisk tjeneste (PPT). Ved regelverksendringer eller innføring av nye digitale tjenester kan det bli endringer i tilganger som fullmakten gir.
- PPT-eier: Denne fullmakten gir tilgang til alle tjenester innen drift av Pedagogisk-psykologisk tjeneste (PPT) som PPT-eier er ansvarlig for. Ved regelverksendringer eller innføring av nye digitale tjenester kan det bli endringer i tilganger som fullmakten gir.
- PPT-leder: Denne fullmakten gir tilgang til alle tjenester innen drift av Pedagogisk-psykologisk tjeneste (PPT) som PPT-leder er ansvarlig for. Ved regelverksendringer eller innføring av nye digitale tjenester kan det bli endringer i tilganger som fullmakten gir.
- Førskole og fritidsordning: Denne fullmakten gir tilgang til alle tjenester knyttet til førskole og fritidsordning. Ved regelverksendringer eller innføring av nye digitale tjenester kan det bli endringer i tilganger som fullmakten gir.
- Barnevern og familievern: Denne fullmakten gir tilgang til alle tjenester knyttet til barnevern og familievern. Ved regelverksendringer eller innføring av nye digitale tjenester kan det bli endringer i tilganger som fullmakten gir.
- Høyere utdanning Denne fullmakten gir tilgang til alle tjenester knyttet til høyere utdanning. Ved regelverksendringer eller innføring av nye digitale tjenester kan det bli endringer i tilganger som fullmakten gir.
- Barnehage: Denne fullmakten gir tilgang til alle tjenester knyttet til tilbud og drift av barnehage. Ved regelverksendringer eller innføring av nye digitale tjenester kan det bli endringer i tilganger som fullmakten gir.
Egenskaper ved tilgangspakkene
| Navn tillgangspakke | Kan delegeres til ansatte? | Kan knytte tjenester til? | ER rolle som får fullmakten |
|---|---|---|---|
| Oppvekst og utdanning | ja | nei | |
| Barnehage | ja | nei | |
| Barnehageeier | ja | ja | DAGL, LEDE, INNH, DTPR, DTSO, KOMP, BEST, REPR, BOBE |
| Barnehageleder | ja | ja | DAGL, LEDE, INNH, DTPR, DTSO, KOMP, BEST, REPR, BOBE |
| Barnehagemyndighet | ja | ja | DAGL, LEDE, INNH, DTPR, DTSO, KOMP, BEST, REPR, BOBE |
| Grunnskole og videregående skole | ja | nei | |
| Skoleeier | ja | ja | DAGL, LEDE, INNH, DTPR, DTSO, KOMP, BEST, REPR, BOBE |
| Skoleleder | ja | ja | DAGL, LEDE, INNH, DTPR, DTSO, KOMP, BEST, REPR, BOBE |
| Opplæringskontor | ja | nei | |
| Opplæringskontoreier | ja | ja | DAGL, LEDE, INNH, DTPR, DTSO, KOMP, BEST, REPR, BOBE |
| Opplæringskontorleder | ja | ja | DAGL, LEDE, INNH, DTPR, DTSO, KOMP, BEST, REPR, BOBE |
| Pedagogisk-psykologisk tjeneste (PPT) | ja | nei | |
| PPT-eier | ja | ja | DAGL, LEDE, NNH, DTPR, DTSO, KOMP, BEST, REPR, BOBE |
| PPT-leder | ja | ja | DAGL, LEDE, INNH, DTPR, DTSO, KOMP, BEST, REPR, BOBE |
| Førskole og fritidsordning | ja | ja | DAGL, LEDE, INNH, DTPR, DTSO, KOMP, BEST, REPR, BOBE |
| Barnevern og familievern | ja | ja | DAGL, LEDE, INNH, DTPR, DTSO, KOMP, BEST, REPR, BOBE |
| Høyere utdanning | ja | ja | DAGL, LEDE, INNH, DTPR, DTSO, KOMP, BEST, REPR, BOBE |
Det er fortsatt uavklart hvilke fullmakter det vil være natulig å gi personer med rollen Forretningsførerer innenfor fullmaktsområdet “Oppvekst og utdanning”
Tilbake til hovedoversikt
