Oppvekst og utdanning
Denne tilgangspakken er relevant for alle tjenester rettet mot virksomheter med aktivitet innen oppvekst, skole og høyere utdanning
Tilbake til hovedoversikt
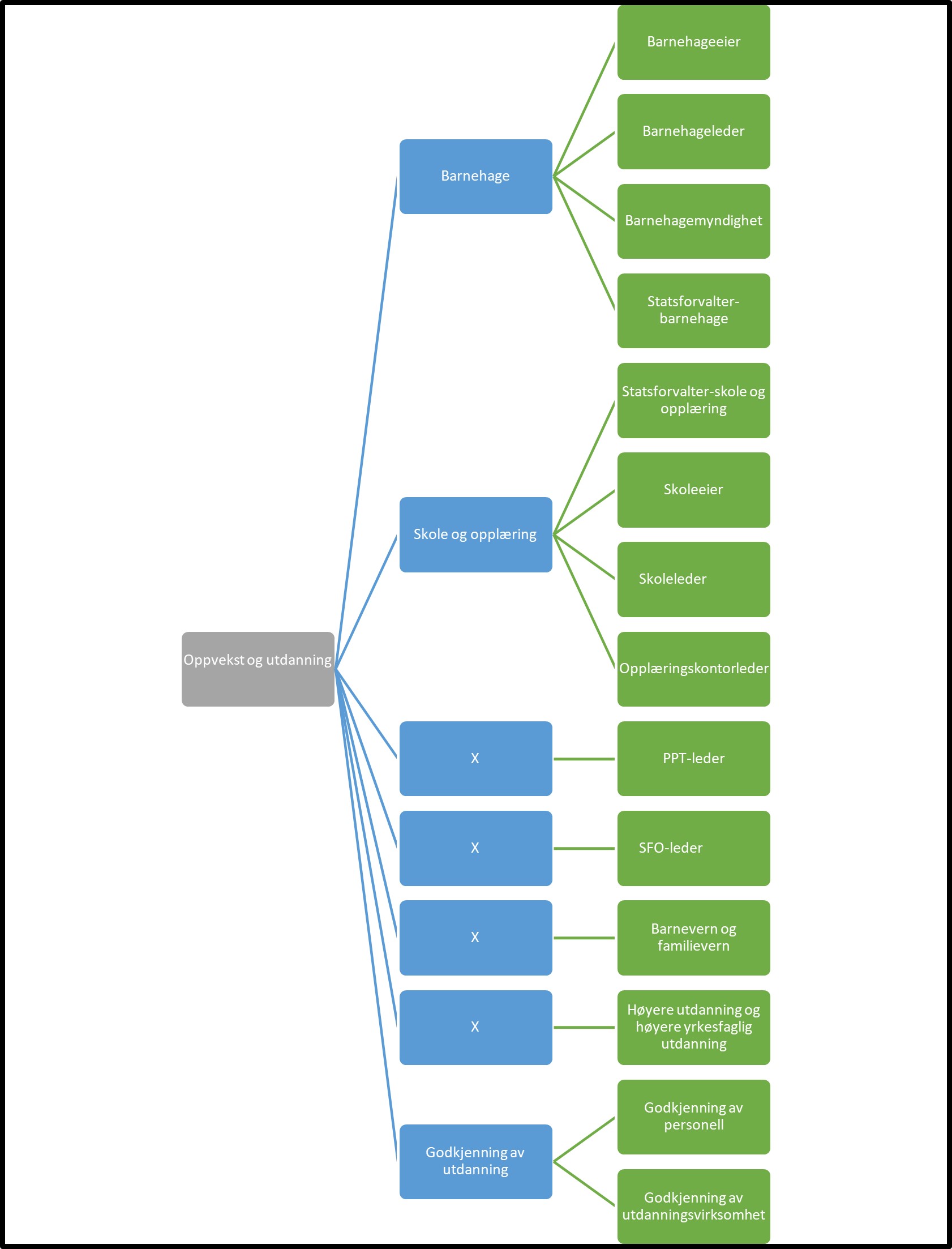
- Oppvekst og utdanning Denne fullmakten gir tilgang til alle tjenester som omhandler barnehage, skole og høyere utdanning. Ved regelverksendringer eller innføring av nye digitale tjenester kan det bli endringer i tilganger som fullmakten gir.
- Barnehage Denne fullmakten gir tilgang til alle tjenester innen drift av barnehage. Ved regelverksendringer eller innføring av nye digitale tjenester kan det bli endringer i tilganger som fullmakten gir.
- Barnehageeier Denne fullmakten gir tilgang til alle tjenester innen drift av barnehage som barnehageeier er ansvarlig for. Ved regelverksendringer eller innføring av nye digitale tjenester kan det bli endringer i tilganger som fullmakten gir. urn:altinn:accesspackage:barnehageeier
- Barnehageleder Denne fullmakten gir tilgang til alle tjenester innen drift av barnehage som barnehageleder er ansvarlig for. Ved regelverksendringer eller innføring av nye digitale tjenester kan det bli endringer i tilganger som fullmakten gir. urn:altinn:accesspackage:barnehageleder
- Barnehagemyndighet Denne fullmakten gir tilgang til alle tjenester innen drift av barnehage som barnehagemyndighet er ansvarlig for. Ved regelverksendringer eller innføring av nye digitale tjenester kan det bli endringer i tilganger som fullmakten gir. urn:altinn:accesspackage:barnehagemyndighet
- Statsforvalter-barnehage Beskrivelse mangler urn:altinn:accesspackage:barnehagemyndighet
- Skole og opplæring Denne fullmakten gir tilgang til alle tjenester innen drift av skole. Ved regelverksendringer eller innføring av nye digitale tjenester kan det bli endringer i tilganger som fullmakten gir.
- Statsforvalter-skole og opplæring Beskrivelse mangler urn:altinn:accesspackage:statsforvalterskoleogopplearing
- Skoleeier Denne fullmakten gir tilgang til alle tjenester innen drift av skole som skoleeier er ansvarlig for. Ved regelverksendringer eller innføring av nye digitale tjenester kan det bli endringer i tilganger som fullmakten gir. urn:altinn:accesspackage:skoleeier
- Skoleleder Denne fullmakten gir tilgang til alle tjenester innen drift av skole som skoleleder er ansvarlig for. Ved regelverksendringer eller innføring av nye digitale tjenester kan det bli endringer i tilganger som fullmakten gir. urn:altinn:accesspackage:skoleleder
- Opplæringskontorleder Denne fullmakten gir tilgang til alle tjenester innen drift av opplæringskontor som opplæringskontorleder er ansvarlig for. Ved regelverksendringer eller innføring av nye digitale tjenester kan det bli endringer i tilganger som fullmakten gir. urn:altinn:accesspackage:opplaeringskontorleder
- PPT-leder Denne fullmakten gir tilgang til alle tjenester innen drift av Pedagogisk-psykologisk tjeneste (PPT) som PPT-leder er ansvarlig for. Ved regelverksendringer eller innføring av nye digitale tjenester kan det bli endringer i tilganger som fullmakten gir. urn:altinn:accesspackage:pptleder
- SFO-leder Denne tilgangspakken gir fullmakter til tjenester knyttet til førskole og fritidsordning. Ved regelverksendringer eller innføring av nye digitale tjenester kan det bli endringer i tilganger som fullmakten gir. urn:altinn:accesspackage:sfoleder
- Barnevern og familievern Denne tilgangspakken gir fullmakter til tjenester knyttet til barnevern og familievern. Ved regelverksendringer eller innføring av nye digitale tjenester kan det bli endringer i tilganger som fullmakten gir. urn:altinn:accesspackage:barnevernogfamilievern (TODO Duplikat med helse)
- Høyere utdanning og høyere yrkesfaglig utdanning Denne tilgangspakken gir fullmakter til tjenester knyttet til høyere utdanning og høyere yrkesfaglig utdanning. Ved regelverksendringer eller innføring av nye digitale tjenester kan det bli endringer i tilganger som fullmakten gir. urn:altinn:accesspackage:hoyereutdanningoghoyereyrkesfagligutdanning
- Godkjenning av utdanning Denne tilgangspakken gir fullmakter til tjenester knyttet til å søke om godkjenning til enkeltpersoner og godkjenning av utdanningsvirksomheter. Ved regelverksendringer eller innføring av nye digitale tjenester kan det bli endringer i tilganger som fullmakten gir.
- Godkjenning av personell Denne tilgangspakken gir fullmakter til tjenester knyttet til å søke om godkjenning til enkeltpersoner. Ved regelverksendringer eller innføring av nye digitale tjenester kan det bli endringer i tilganger som fullmakten gir. urn:altinn:accesspackage:godkjenningavpersonell
- Godkjenning av utdanningsvirksomhet Denne tilgangspakken gir fullmakter til tjenester knyttet til å søke om godkjenning av utdanningsvirksomheter. Ved regelverksendringer eller innføring av nye digitale tjenester kan det bli endringer i tilganger som fullmakten gir. urn:altinn:accesspackage:godkjenningavutdanningsvirksomhet
- Barnehage Denne fullmakten gir tilgang til alle tjenester innen drift av barnehage. Ved regelverksendringer eller innføring av nye digitale tjenester kan det bli endringer i tilganger som fullmakten gir.
Egenskaper ved tilgangspakkene
| Navn tillgangspakke | Kan delegeres til ansatte? | Kan knytte tjenester til? | ER rolle som får fullmakten |
|---|---|---|---|
| Oppvekst og utdanning | ja | nei | |
| Barnehage | ja | nei | |
| Barnehageeier | ja | ja | DAGL, LEDE, INNH, DTPR, DTSO, KOMP, BEST, REPR, BOBE |
| Barnehageleder | ja | ja | DAGL, LEDE, INNH, DTPR, DTSO, KOMP, BEST, REPR, BOBE |
| Barnehagemyndighet | ja | ja | DAGL, LEDE, INNH, DTPR, DTSO, KOMP, BEST, REPR, BOBE |
| Statsforvalter-barnehage | ja | ja | DAGL, LEDE, INNH, DTPR, DTSO, KOMP, BEST, REPR, BOBE |
| Skole og opplæring | ja | nei | |
| Statsforvalter-skole og opplæring | ja | ja | DAGL, LEDE, INNH, DTPR, DTSO, KOMP, BEST, REPR, BOBE |
| Skoleeier | ja | ja | DAGL, LEDE, INNH, DTPR, DTSO, KOMP, BEST, REPR, BOBE |
| Skoleleder | ja | ja | DAGL, LEDE, INNH, DTPR, DTSO, KOMP, BEST, REPR, BOBE |
| Opplæringskontorleder | ja | ja | DAGL, LEDE, INNH, DTPR, DTSO, KOMP, BEST, REPR, BOBE |
| PPT-leder | ja | ja | DAGL, LEDE, INNH, DTPR, DTSO, KOMP, BEST, REPR, BOBE |
| SFO-leder | ja | ja | DAGL, LEDE, INNH, DTPR, DTSO, KOMP, BEST, REPR, BOBE |
| Barnevern og familievern | ja | ja | DAGL, LEDE, INNH, DTPR, DTSO, KOMP, BEST, REPR, BOBE |
| Høyere utdanning og høyere yrkesfaglig utdanning | ja | ja | DAGL, LEDE, INNH, DTPR, DTSO, KOMP, BEST, REPR, BOBE |
| Godkjenning av utdanning | ja | nei | DAGL, LEDE, INNH, DTPR, DTSO, KOMP, BEST, REPR, BOBE |
| Godkjenning av personell | ja | ja | DAGL, LEDE, INNH, DTPR, DTSO, KOMP, BEST, REPR, BOBE |
| Godkjenning av utdanningsvirksomhet | ja | ja | DAGL, LEDE, INNH, DTPR, DTSO, KOMP, BEST, REPR, BOBE |
Det er fortsatt uavklart hvilke fullmakter det vil være natulig å gi personer med rollen Forretningsførerer innenfor fullmaktsområdet “Oppvekst og utdanning”
Tilbake til hovedoversikt
